Navigating Modern Investment Challenges
Why Integrated Platforms Are No Longer Optional—but Foundational In today’s financial landscape, asking “What’s the price
Why Integrated Platforms Are No Longer Optional—but Foundational In today’s financial landscape, asking “What’s the price
Introduction: The Role of AI in Modern Trading Data, trends, and investor sentiment have always driven
“I had the pleasure of meeting with Jeffrey D. Abbott, Founding Partner at Blitzscaling Ventures, and
“Starting an options trading business involves understanding the complexities of options markets and establishing a structured
“Online trading can be a rewarding way to invest, but it’s crucial for beginners to approach
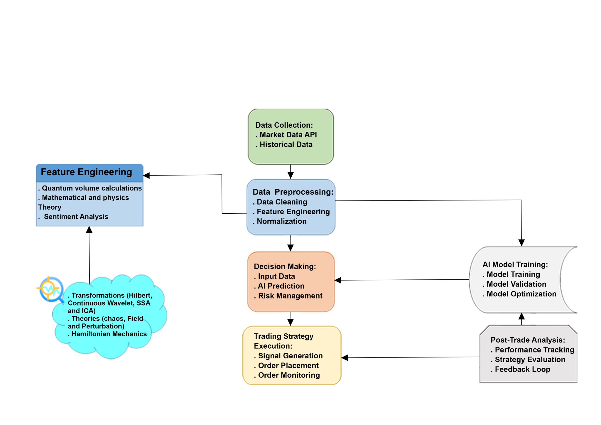
“look at the price forecasting process Forecasting prices in financial markets allows investors to look at
“In today’s fast-moving financial markets, having access to massive amounts of data is just the beginning.
“Day trading offers several potential advantages for traders who are well-prepared and disciplined: Potential for High